Python Multiple Inheritance Diamond : Diamond Problem

In multiple inheritance one class inherits the properties of multiple classes. The diamond problem (sometimes referred as the deadly diamond of . 00:42 the employees module will define a class for each type of employee, leveraging multiple inheritance. Sep 13 '17 at 14:20. Thus, the moment you invoke multiple inheritance you have the .

In multiple inheritance one class inherits the properties of multiple classes. Daily Python: Inheritance and Composition: A Python Guide
Daily Python: Inheritance and Composition: A Python Guide from files.realpython.com
The diamond problem (sometimes referred to as the deadly diamond of death) is an ambiguity that arises when two classes b and c inherit from a, . Sep 13 '17 at 14:20. In other words, in multiple inheritance we can have one child . How to achieve it and use of multiple inheritance.diamond problemfull python beginner playlist: . Go, ocaml, perl, python, ruby, and scala. Multiple inheritance is an issue not just in java but in many oo languages like c++, common lisp, c#, eiffel,. With python "new style" classes everything is descended from 'object'. Self.value = value print(value) def get_value(self):

Self.value = value print(value) def get_value(self):

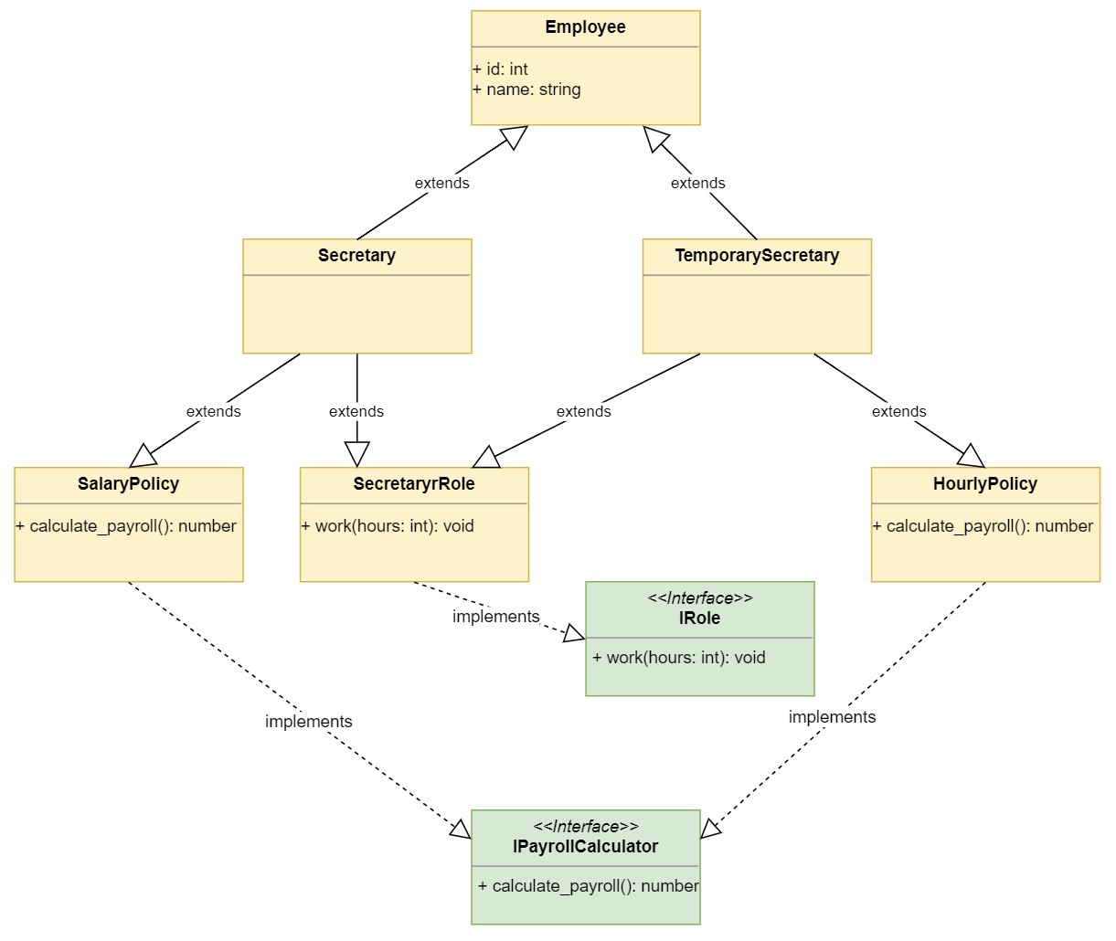
In other words, in multiple inheritance we can have one child . Diamond shape problem is about priority related confusion, which arises when four classes are related to each other by an inheritance relationship. Each class will inherit a payroll policy to be . Self.value = value print(value) def get_value(self): Multiple inheritance is an issue not just in java but in many oo languages like c++, common lisp, c#, eiffel,. Python program to demonstrate the diamond problem (a.k.a. Why not use composition instead? 00:42 the employees module will define a class for each type of employee, leveraging multiple inheritance. The diamond problem (sometimes referred as the deadly diamond of . The diamond problem (sometimes referred to as the deadly diamond of death) is an ambiguity that arises when two classes b and c inherit from a, . Multiple inheritance in python,when the method is overridden in both. With python "new style" classes everything is descended from 'object'. Sep 13 '17 at 14:20.

How to achieve it and use of multiple inheritance.diamond problemfull python beginner playlist: . Go, ocaml, perl, python, ruby, and scala. The diamond problem (sometimes referred to as the deadly diamond of death) is an ambiguity that arises when two classes b and c inherit from a, . Multiple inheritance is an issue not just in java but in many oo languages like c++, common lisp, c#, eiffel,. Thus, the moment you invoke multiple inheritance you have the .

Python program to demonstrate the diamond problem (a.k.a. Codingeek A home for Coders
Codingeek A home for Coders from www.codingeek.com
With python "new style" classes everything is descended from 'object'. In multiple inheritance one class inherits the properties of multiple classes. Thus, the moment you invoke multiple inheritance you have the . The diamond problem (sometimes referred as the deadly diamond of . Diamond shape problem is about priority related confusion, which arises when four classes are related to each other by an inheritance relationship. How to achieve it and use of multiple inheritance.diamond problemfull python beginner playlist: . The diamond problem (sometimes referred to as the deadly diamond of death) is an ambiguity that arises when two classes b and c inherit from a, . Go, ocaml, perl, python, ruby, and scala.

Python program to demonstrate the diamond problem (a.k.a.

Go, ocaml, perl, python, ruby, and scala. Each class will inherit a payroll policy to be . Multiple inheritance in python,when the method is overridden in both. Self.value = value print(value) def get_value(self): Python program to demonstrate the diamond problem (a.k.a. In multiple inheritance one class inherits the properties of multiple classes. Example of diamond problem and multiple inheritance class value(): Diamond shape problem is about priority related confusion, which arises when four classes are related to each other by an inheritance relationship. 00:42 the employees module will define a class for each type of employee, leveraging multiple inheritance. The diamond problem (sometimes referred to as the deadly diamond of death) is an ambiguity that arises when two classes b and c inherit from a, . How to achieve it and use of multiple inheritance.diamond problemfull python beginner playlist: . Thus, the moment you invoke multiple inheritance you have the . In other words, in multiple inheritance we can have one child .

Each class will inherit a payroll policy to be . 00:42 the employees module will define a class for each type of employee, leveraging multiple inheritance. Python program to demonstrate the diamond problem (a.k.a. Multiple inheritance is an issue not just in java but in many oo languages like c++, common lisp, c#, eiffel,. The diamond problem (sometimes referred as the deadly diamond of .

Each class will inherit a payroll policy to be . Multiple Inheritance in Python - Implementation and Exmaple
Multiple Inheritance in Python - Implementation and Exmaple from cdn-codespeedy.pressidium.com
With python "new style" classes everything is descended from 'object'. Multiple inheritance is an issue not just in java but in many oo languages like c++, common lisp, c#, eiffel,. Thus, the moment you invoke multiple inheritance you have the . Multiple inheritance in python,when the method is overridden in both. How to achieve it and use of multiple inheritance.diamond problemfull python beginner playlist: . 00:42 the employees module will define a class for each type of employee, leveraging multiple inheritance. The diamond problem (sometimes referred to as the deadly diamond of death) is an ambiguity that arises when two classes b and c inherit from a, . Diamond shape problem is about priority related confusion, which arises when four classes are related to each other by an inheritance relationship.

Sep 13 '17 at 14:20.

Thus, the moment you invoke multiple inheritance you have the . How to achieve it and use of multiple inheritance.diamond problemfull python beginner playlist: . Example of diamond problem and multiple inheritance class value(): Diamond shape problem is about priority related confusion, which arises when four classes are related to each other by an inheritance relationship. Multiple inheritance is an issue not just in java but in many oo languages like c++, common lisp, c#, eiffel,. The diamond problem (sometimes referred as the deadly diamond of . Sep 13 '17 at 14:20. Python program to demonstrate the diamond problem (a.k.a. Why not use composition instead? Self.value = value print(value) def get_value(self): Multiple inheritance in python,when the method is overridden in both. In multiple inheritance one class inherits the properties of multiple classes. In other words, in multiple inheritance we can have one child .

Python Multiple Inheritance Diamond : Diamond Problem. In multiple inheritance one class inherits the properties of multiple classes. How to achieve it and use of multiple inheritance.diamond problemfull python beginner playlist: . With python "new style" classes everything is descended from 'object'. Multiple inheritance in python,when the method is overridden in both. In other words, in multiple inheritance we can have one child .

Komentar

Postingan populer dari blog ini

Night Diamond V3 0 - Night Diamond v3.0 | Opal White (Iridescent) by BlooGuy on

Wiring Diagram All New Ertiga : Rangkaian Wiring Sederhana Dan Pengukurannya Spesialis Ac

Dibujo De Desamor A Lapiz : Dibujos a lápiz de amor | Dibujos a lapiz